一、导读
2020年11月11日,中华人民共和国第十三届全国人民代表大会常务委员会第二十三次会议通过了《全国人民代表大会常务委员会关于修改<中华人民共和国著作权法>的決定》(以下简称“新修订《著作权法》”)。新修订《著作权法》共6章67条,将于2021年6月1日起施行。
二、《著作权法》修订的历史沿革
我国《著作权法》于1991年6月1日开始施行,分别于2001年和2010年进行了两次修正,现行的是《中华人民共和国著作权法(2010修正)》。
三、八大亮点简要解读:









三、扩大保护作品的范围
根据新修订《著作权法》的规定,著作权法所称的作品包括了以下九个类:
(一)文字作品;
(二)口述作品;
(三)音乐、戏剧、曲艺、舞蹈、杂技艺术作品;
(四)美术、建筑作品;
(五)摄影作品;
(六)视听作品;
(七)工程设计图、产品设计图、地图、示意图等图形作品和模型作品;
(八)计算机软件;
(九)符合作品特征的其他智力成果新修订《著作权法》将修订前的《著作权法》中的第六项由“电影作品和以类似摄制电影的方法创作的作品”修改为“视听作品”将第九项由“法律、行政法规规定的其他作品”修改为“符合作品特征的其他智力成果。
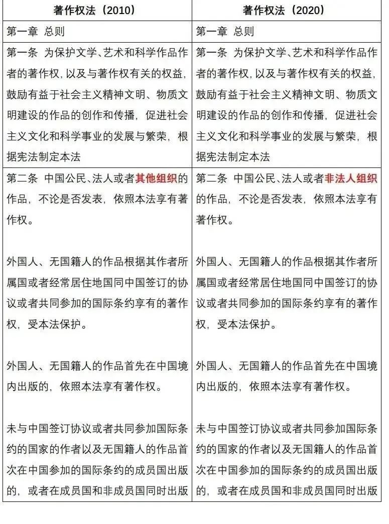
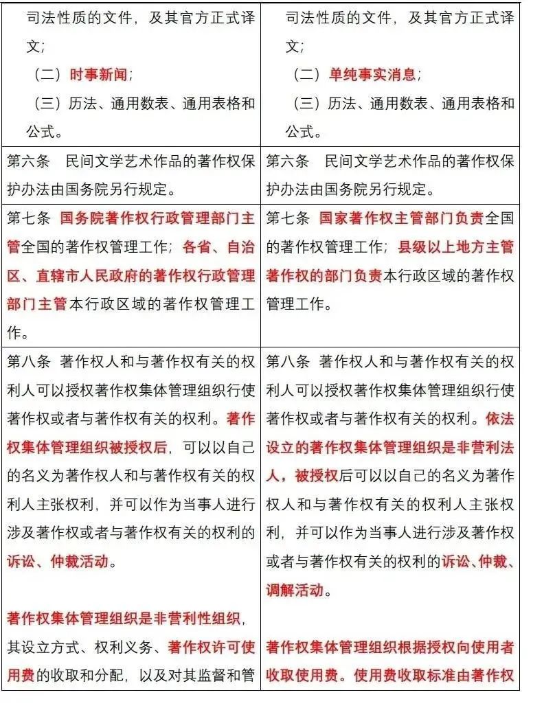
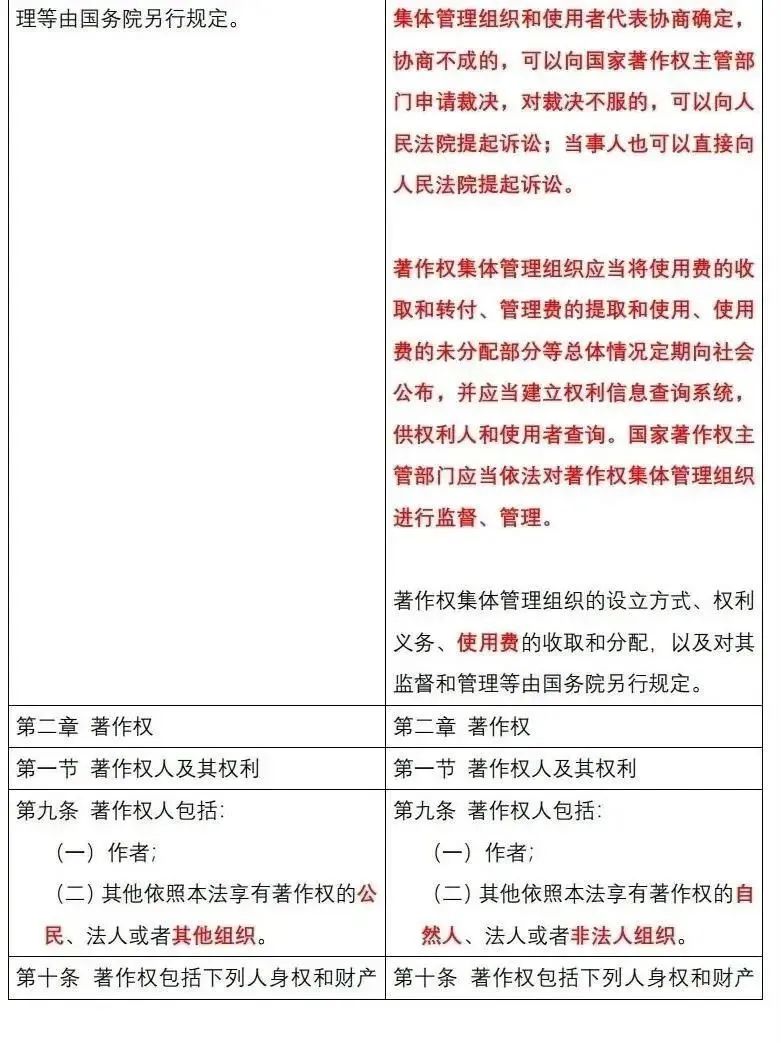
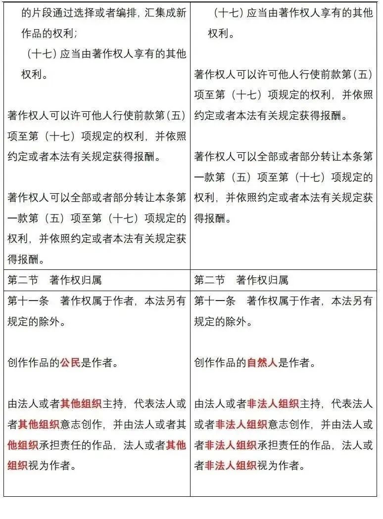
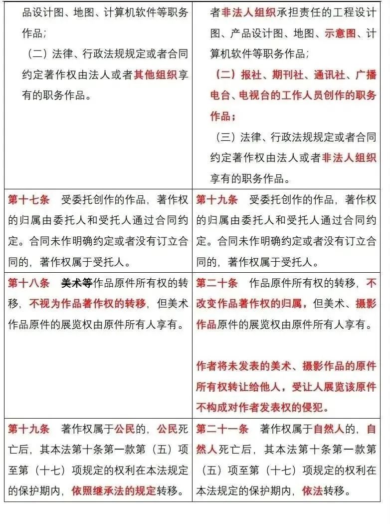
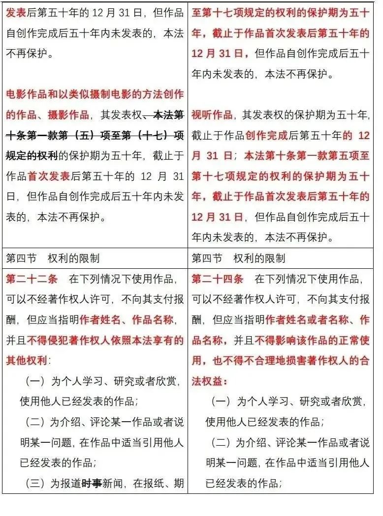
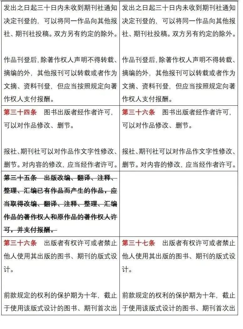
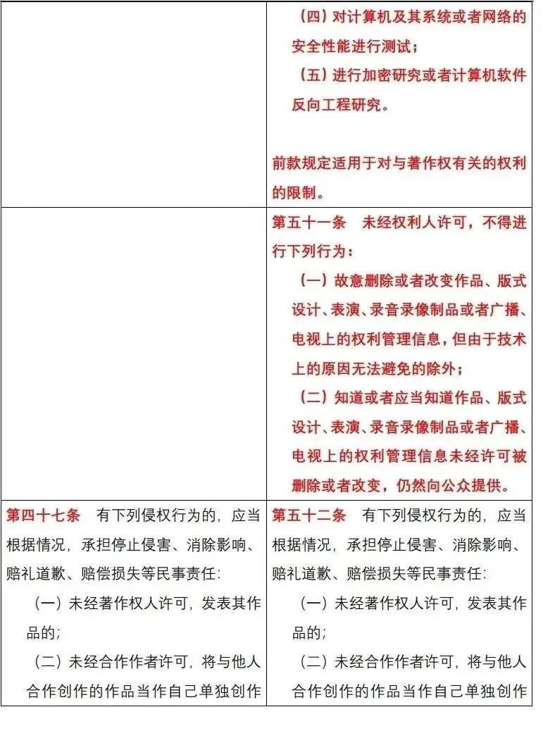
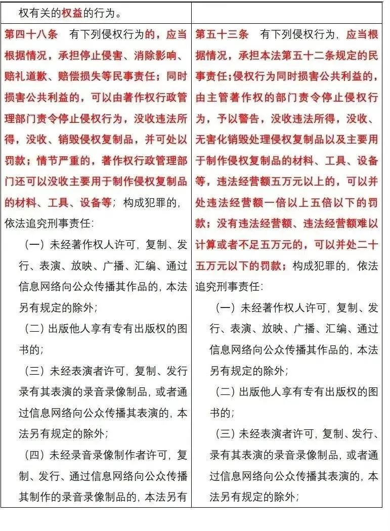
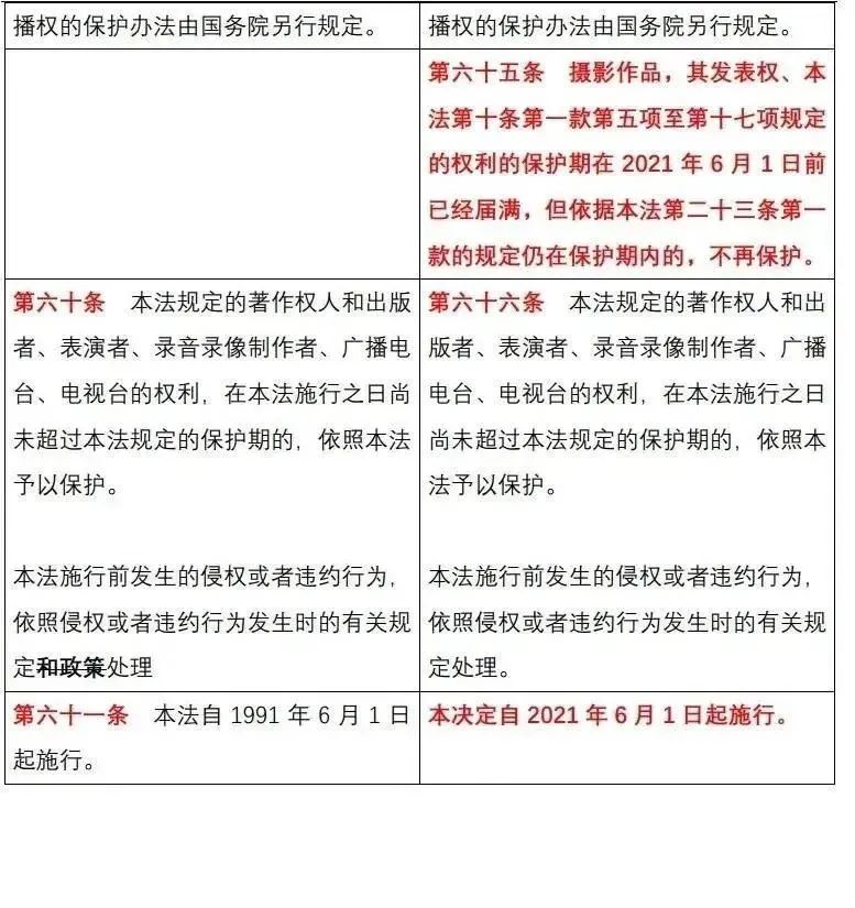
附:修改内容
《中华人民共和国著作权法》修改前后对照表
(条文中红体字部分为修改或者增加的内容)
































